I'm developing a SAS Studio flow with a "Execute Decision" step, I used this article SAS Viya: SAS Studio Flow Execute Decisions Step as a reference.
Here is the SAS Studio flow:

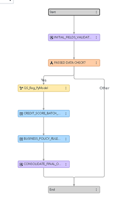
Here is the Decision flow:

But I'm encountering an error when running the SAS Studio flow, below is the error message:

I've checked the mapping of variables, and all variables are successfully mapped but I'm still getting this error.

Tried running one by one, by individual node,

and still getting an error on the "Execute Decisions" step:

Stuck on this issue and it seems weird that every time I encounter this error I have to reset the session.

Thanks in advance.