I'm manipulating an existing dataset using PROC TIMESERIES - specifically aggregating 5 minute values into hours and doing this many days.
When I try plotting the hours there are some values being plotted that are not supposed to be there, and I can't find them in the dataset either.
PROC TIMESERIES data=examlib.china out=a3;
id dato_tid interval=hour
accumulate=total
setmissing=missing;
var antal;
run;
data a4;
set a3;
hh=hour(dato_tid);
dd=weekday(datepart(dato_tid));
run;
PROC SGPLOT data=a4;
series x=hh y=antal;
run;
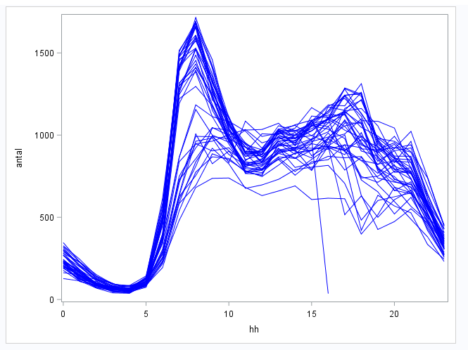
getting this plot, with wrong values also printed in

Trying to locate these values in the dataset yields no results.
PROC PRINT data=a4;
var antal;
where hh=10 and antal<600;
run;

The only thing it finds is the missing values (there is a day with missing values), but none of the plotted values which are non-zero.
Any ideas what I'm doing wrong here? Any and all help much appreciated 🙂