BookmarkSubscribeRSS Feed

Acceptance and Prevalence of AI-ML Models in Insurance Modeling

Started ‎01-08-2024 by
Modified ‎01-08-2024 by
Views 3,262

Introduction

 

Actuarial practices in the 21st century have evolved greatly to include risk identification, risk quantification and management in asset management, enterprise risk management and many other emerging applications. As part of this evolutionary trend, there is a growing voice to explore the potential of Artificial Intelligence (AI) and Machine Learning (ML) systems to improve the efficiency and competence of Insurance systems.

 

The maturity of AI systems in terms of the immense strides made in the ML and Deep Learning (DL) algorithms and the rapid advancements made in computing technology as well as the ease at which we are now able to access big data have all contributed immensely to this evolution of AI-ML treatments in the Insurance sector.

 

In comparison to other industries like banking, healthcare, etc., the insurance industry has been a slow starter in terms of being open to adopting the AI blueprint. There is already a consensus amongst insurance industry leaders that the push to adopt of AI and ML in insurance modeling was eventually driven by the potential for improved accuracy, efficiency, and the ability to handle large and complex datasets.

 

The disruptive influence of AI and ML in the insurance value chain has already been documented and embraced from underwriting to prioritization of claims management in the insurance value chain over distribution, and from customer service, fraud detection to asset management.

 

As with any such discussions on AI and ML applications and its potential to leverage large and complex data, the debate on their ethical and regulatory considerations, particularly regarding transparency, accountability, and the fair treatment of policyholders is never far behind.

 

NAIC Guidelines

 

In order to address these concerns and provide some guidelines for the insurance companies, the National Association of Insurance Commissioners (NAIC) established the Big Data and Artificial Intelligence (H) Working Group in 2019 to study the use of AI capabilities in the insurance sector and its impact on consumer protection and privacy, the insurance market dynamics, and the existing insurance regulatory framework. The group’s key task was to address issues related to the use of AI technologies in insurance practices and to provide guidance to state insurance regulators.

 

The Working Group developed a set of Regulatory Principles on Artificial Intelligence that were adopted by the full NAIC membership at the 2020 Summer National Meeting. These principles should be applied to accommodate the pace of change brought about by use of AI systems in the insurance industry while protecting the consumers.

  • The principles include fair and ethical usage of AI in the insurance industry including those relating to trade practices, unfair discrimination, access to insurance, underwriting, privacy, consumer protection and eligibility practices, ratemaking standards, advertising decisions, claims practices, and solvency.
  • The second principle calls for accountability of the AI systems implemented. These systems should be compliant with the legal requirements governing its use of data and algorithms during its usage in the insurance life cycle.
  • The third principle calls for all parties involved in the development and deployment of AI systems to possess the required knowledge and resources to comply with all applicable insurance laws and regulations. Compliance with legal requirements is an ongoing process, and as such, any AI system that is deployed must be consistent with applicable laws including privacy and data security laws and regulations.
  • To inculcate confidence in AI systems in insurance, all parties involved in the implementation process must commit to transparency and responsible disclosures regarding AI systems to relevant stakeholders.
  • Finally, AI systems in insurance should be robust, secure, and safe throughout the entire life cycle so that in conditions of normal or adverse conditions, they can function in compliance with applicable laws and regulations. To this end, the deployed AI systems should ensure traceability in relation to datasets, processes and decisions made during the AI system life cycle.

    Note: Full description of NAIC Regulatory Principles of Artificial Intelligence can be found here.

 

SAS Dynamic Actuarial Modeling solution addresses all the NAIC principles while incorporating a plethora of supervised modeling techniques for claim frequency, pure premium, and claim severity modeling pipelines.

 

Before we look at the various supervised modeling capabilities available in SAS Actuarial Dynamic Model solution, lets briefly explore the potential of AI-ML algorithms in modeling claim frequency, pure premium and claim severity.

 

Claim Frequency

 

Modeling insurance claim frequency involves developing a statistical or mathematical model to predict the number of insurance claims that an insurer is likely to receive over a specific period. This is a crucial task for insurance companies as it helps them assess risk, set premiums, and allocate resources effectively. Algorithms that have been successfully employed to model claim frequency includes Generalized Linear Models (GLM), Generalized Additive Models (GAM), Supervised ML models.

  • GLM allows for the modeling of linear relationships between the response variable (claim frequency) and predictor variables while accommodating different distributions. GAMs, on the other hand, extend the linear modeling framework by allowing for the inclusion of non-linear and non-parametric components.
  • Supervised ML models can analyze historical data to identify patterns and relationships between various factors and claim frequency. This helps insurers predict the likelihood of future claims based on different variables.
  • In addition, ML algorithms assist in identifying and selecting the most influential features that contribute to the prediction of claim frequency. ML algorithms can segment policyholders based on common characteristics, allowing insurers to tailor products and pricing to specific customer groups, thereby optimizing claim frequency predictions.
  • In auto insurance, ML models can analyze data from in-vehicle sensors to predict and manage the risk of accidents, contributing to claim frequency modeling.
  • AI can identify unusual patterns or behaviors that may indicate fraudulent activities. By detecting and preventing fraudulent claims, insurers can reduce unnecessary payouts and better model claim frequency.
  • NLP techniques can analyze text data from claim descriptions, notes, and other documents to extract valuable information. This can help insurers understand the context of claims and refine their frequency models.

Pure Premium

 

Pure premium refers to the portion of an insurance premium that covers anticipated losses, excluding other elements such as administrative costs and profit margins. Other components, such as loading for expenses and profit margins, are added to the pure premium to arrive at the final premium charged to policyholders. Accurate pure premium modeling is crucial for insurers in pricing their products appropriately and managing risk effectively.

 

  • AI-ML models can help identify patterns and relationships that contribute to the understanding of pure premium.
  • ML algorithms can be used to predict the pure premium based on input features. They assist in identifying the most relevant features (variables) that contribute to the determination of pure premium. This helps in focusing on factors that have the most significant impact on insurance losses.
  • AI and ML techniques contribute to accurate loss reserving by predicting future claim costs. Predictive analytics models help insurers estimate the ultimate cost of claims, aiding in setting aside appropriate reserves.
  • ML models go beyond traditional actuarial methods to model claim severity and frequency simultaneously (Frequency-Severity model; Pure Premium=Frequency*Severity). This holistic approach provides a more comprehensive understanding of pure premium.
  • AI algorithms help identify unusual patterns or behaviors that may indicate fraudulent activities. Detecting and mitigating fraud is crucial for accurate pure premium modeling.

Claim Severity


Claim severity is the monetary value of a claim, representing the total cost incurred by the insurance company to settle the claim. It includes direct costs, such as damages or losses, as well as additional expenses like medical costs, legal fees, etc.

  • ML models consider various input features, such as the nature of the claim, policyholder details, and external factors, to estimate claim severity.
  • NLP techniques are used to analyze unstructured data, such as claim descriptions, notes, and documents. This helps insurers extract valuable information about the circumstances of a claim, enabling a more refined understanding of severity.
  • For claims involving visual data (e.g., auto accidents), computer vision algorithms can assess images and videos to estimate the severity of damages. This is particularly relevant in auto insurance and property insurance claims.
  • Ensemble learning techniques allow insurers to combine predictions from multiple models, potentially improving the overall accuracy of claim severity predictions.

SAS Dynamic Actuarial Modeling


SAS Dynamic Actuarial Modeling provides set a basic and advanced templates for modeling claim frequency, pure premium, and claim severity. These templates incorporate various AI-ML algorithms without the need to master the SAS code that executes them.

 

Models in SAS Dynamic Actuarial Modeling is deployed on the SAS Risk Cirrus platform that provides risk management and regulatory compliance capabilities for insurers. SAS Cirrus offers a flexible and modular architecture, and an intuitive interface that guides users through the risk management workflow. This ensures features such as data lineage, audit trail, and role-based access control.

 

As part of the workflows, the SAS Cirrus platform can leverage models from SAS Model Studio, a SAS Viya product that simplifies and accelerates the model development process with a drag-and-drop interface and a variety of nodes for different tasks. SAS Model Studio allows users to explore and compare multiple models in a single pipeline and select the best one based on various metrics and criteria.

Basic Modeling Templates for SAS Dynamic Actuarial Modeling


SAS Dynamic Actuarial Modeling leverages three basic and three advanced templates for modeling claim frequency, pure premium and claim severity.

 

The three basic templates include Ratemaking Node as the Modeling Node:

 

sd_1_Basic02-338x1024.pngsd_1_Basic01-340x1024.png   sd_3_Basic03-419x1024.png

 

Select any image to see a larger version. Mobile users: To view the images, select the "Full" version at the bottom of the page.

 

In the context of insurance, ratemaking typically refers to the process of determining insurance rates or premiums based on various factors, including the predicted risk of loss. In SAS Dynamic Actuarial Modeling the Ratemaking node is a tool that is used to build predictive models for insurance pricing. It employs GLMs to estimate the claim frequency, severity, and pure premium of different risk groups. One of the key requirements of the ratemaking node is to bin the all the rating variables into discrete categories. This helps in segmenting the customers and set different competitive rates for each of these groups.

 

In the Ratemaking node, claim frequency is typically modeled with a Poisson distribution and a logarithmic link function, claim severity is typically modeled with a gamma distribution and a logarithmic link function, and pure premiums are modeled with the Tweedie distribution and a logarithmic link function.

Advanced Modeling Templates for SAS Dynamic Actuarial Modeling


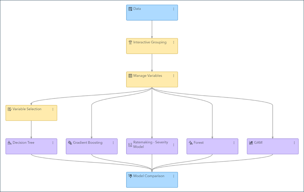
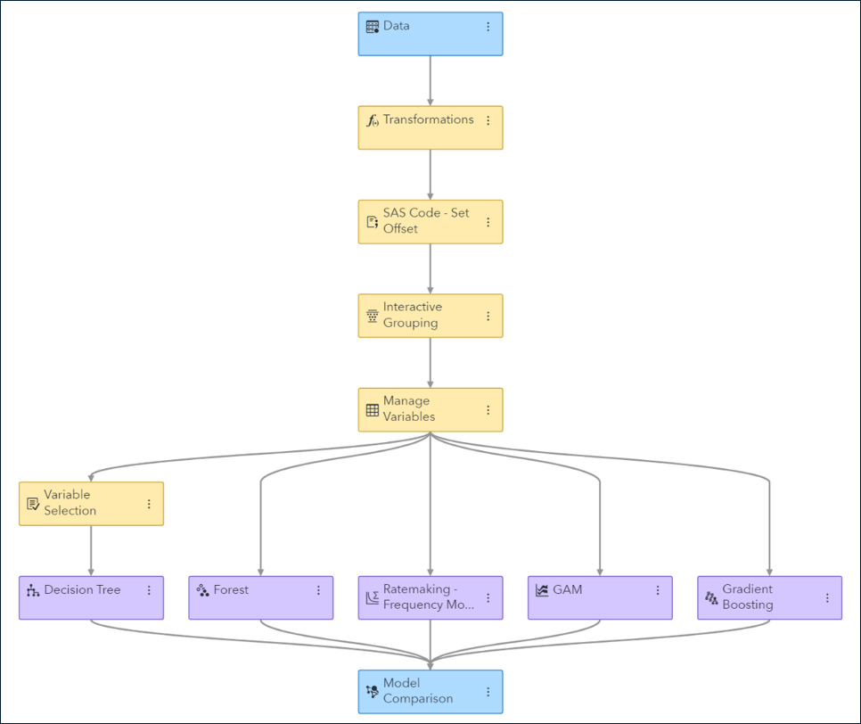
In the advanced templates, Decision Trees, Random Forest, GAM and Gradient Boosting models are employed along with the GLM based Ratemaking model.

sd_4_AdvancedFreq01.png

 

 

sd_5_AdvancedPurePrem01.png

 

sd_6_AdvancedSeverity01.png

 


Decision Trees
are used to create predictive models based on hierarchical rules. We can use SAS Dynamic Actuarial Modeling to build, prune, evaluate, and apply decision trees to various types of data, such as categorical, continuous, or mixed. We can also reduce the dimensionality and handle missing values with decision trees.

 

Gradient Boosting combines the predictions of several weak learners, such as decision trees, to improve the accuracy and generalization of the model. It iteratively fits new learners to the residual errors of the previous learners, and then adds them to the ensemble with a learning rate.

 

Random Forest is an ensemble learning method used for both classification and regression tasks. It builds multiple decision trees during training and merges them together to get a more accurate and stable prediction. The randomness in the training process is achieved by using a subset of features (variables) and training instances (observations) for each tree. This helps in reducing overfitting and improving the model's generalization.

 

GAM extends the linear model framework to include non-linear relationships and interactions. GAMs can be considered as extensions of GLMs, as both GAMs and GLMs are part of the broader framework of generalized linear models, and GAMs introduce additional flexibility to model non-linear relationships.

Additional Information


For more information on SAS Dynamic Actuarial Modeling visit the software information page here. Stay tuned to SAS Learn for the SAS Dynamic Actuarial Modeling course launching soon.

Contributors
Version history
Last update:
‎01-08-2024 03:54 AM
Updated by:

sas-innovate-2026-white.png



April 27 – 30 | Gaylord Texan | Grapevine, Texas

Registration is open

Walk in ready to learn. Walk out ready to deliver. This is the data and AI conference you can't afford to miss.
Register now and lock in 2025 pricing—just $495!

Register now

SAS AI and Machine Learning Courses

The rapid growth of AI technologies is driving an AI skills gap and demand for AI talent. Ready to grow your AI literacy? SAS offers free ways to get started for beginners, business leaders, and analytics professionals of all skill levels. Your future self will thank you.

Get started

Article Labels